It is important to remember the 'recipe' for all elements of our research, Our method scopes our secondary collection; ensures we are being a careful and systematic researcher; focuses us on what we want to achieve; and so provides the reader with a better reading experience.
We should start by having a clear research question which guides the literature review. This provides scope, context and helps us to avoid plunging down rabbit holes (Fink, 2014, 2019). We document the question.
Following the question development, we then need to determine where we will source materials from, and what the age range of the articles we include should be. If we are dealing with a very new subject, then we may decide to discuss concepts rather than theories, because the field is - as yet - too young for theoretical development (Ang, 2014). We may limit our range to the last five years (common in medicine), or we may throw it wide open (management). We may wish to use one or two databases only, or we may want to search all possible databases (Fink, 2014, 2019). But we document those screening criteria choices, and provide a short rationale for them.
Next we consider what our key search terms will be, so that our literature review pulls in the 'right' source materials to answer our research question. These search terms should spring from our research question, and search terms and question should inform each other.
We read what we have found. We make notes on each item. We search for themes within the literature, and note those. We evaluate the quality of the materials we have found. We look for gaps in the materials, repeating authors, citations, and other quality indicators. We need to explain how we have constructed definitions, authors consulted, authors not consulted, and to document our criteria for importance (Gavlan, 2009). As we progress, we note our methods in search, gap-filling, and how we create critique. All elements get added to our method, and help us to decide what other method choices will need to be made as we progress.
As we start to write, we note what kind of method we use to extract data from the source material, and our rationale for using it (Fink, 2014, 2019).
Once we have all the extracted source material, we can then start the first draft of our literature review synthesis. We note how we ensured we had covered all sides of the argument, and how we put our argument together (Gavlan, 2009).
We ensure, if we are doing primary research, that our epistemology for our secondary materials aligns with our primary data collection. Are we a qualitative or quantitative researcher? If we are a qualitative researcher, should we include quantitative research results in our literature review? Or not?
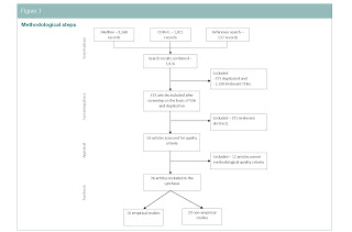
While I have posted on literature review types before (here), we need to decide what type of literature review will we undertake. Will we do a systematic review? A narrative review? We need to make these choices, and explain why we made them in our method (Aveyard, 2010). Batbaatar et al, in their 2015 patient satisfaction research, clearly detailed what was inside their project scope, and what was outside (see the image accompanying this post for their methodology).
- Ang, S. H. (2014). Research Design for Business & Management. SAGE Publications Ltd.
- Aveyard, H. (2010). Doing a Literature Review in Health and Social Care: A practical guide (2nd ed.). Open University Press
- Batbaatar, E., Dorjdagva, J., Luvsannyam, A., & Amenta, P. (2015). Conceptualisation of patient satisfaction: a systematic narrative literature review. Perspectives in Public Health, 135(5), 243-250. https://doi.org/10.1177/1757913915594196
- Fink, A. (2014). Conducting Research Literature Reviews: From the Internet to paper (4th ed.). Sage Publications, Inc.
- Fink, A. (2019). Conducting Research Literature Reviews: From the Internet to paper (5th ed.). Sage Publications, Inc.
- Gavlan, J. L. (2009). Writing Literature Review: A guide for students of the social and behavioural sciences (4th ed.). Pyrczak Publishing.
- Kruse, S. D. & Warbel, A. (2009). Developing a Comprehensive Literature Review: An Inquiry into Method. http://learningandteaching.org/Research/Materials/litreview.pdf
- Lavallée, M., Robillard, P.-N. & Mirsalari, R. (2014). Performing systematic literature reviews with novices: An iterative approach. IEEE Transactions on Education, 57(3), 175-181. https://doi.org/10.1109/TE.2013.2292570
- Onwuegbuzie, A. J., & Frels, R. (2016). Seven steps to a comprehensive literature review: A multimodal and cultural approach. Sage Publications Ltd.
- Ridley, D. (2012). The Literature Review: A Step-by-Step Guide for Students (2nd ed.). SAGE Publications Ltd.

No comments :
Post a Comment
Thanks for your feedback. The elves will post it shortly.